Northern X-Scape (Case Study & App)
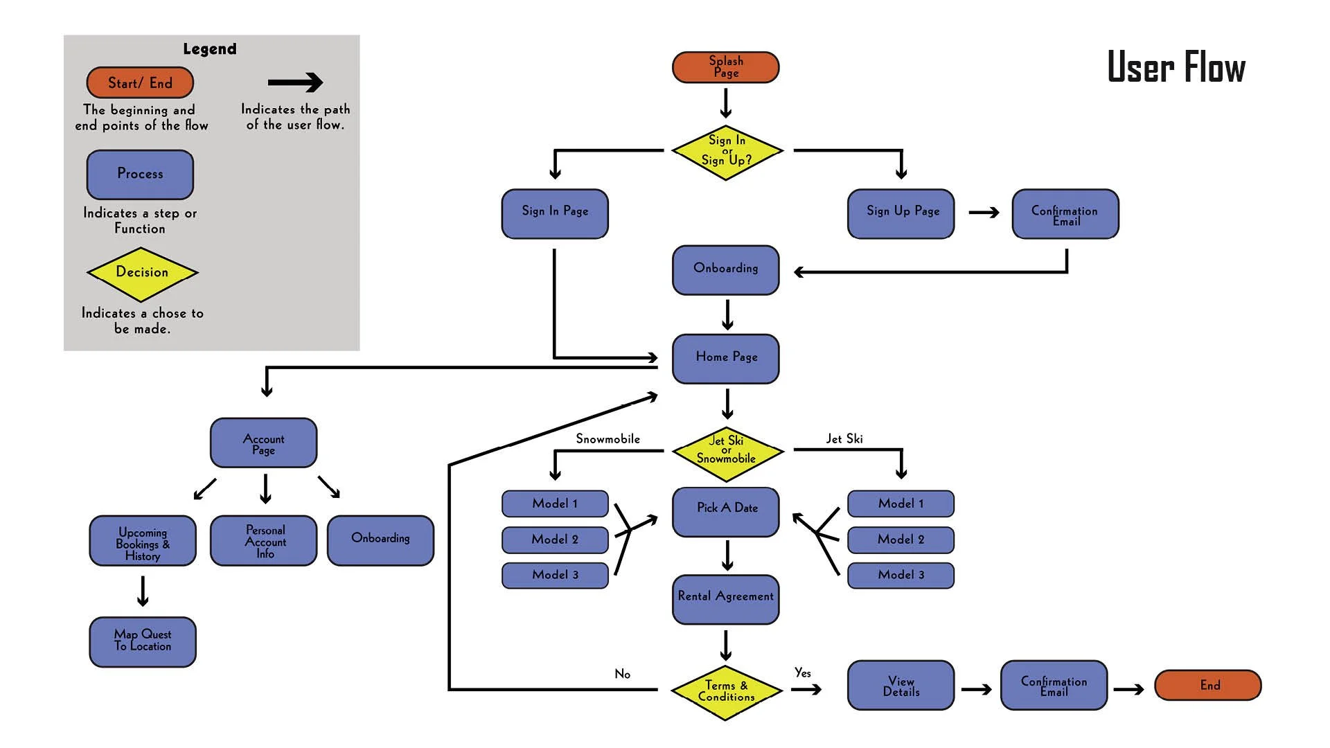
An exorcise in branding, case study, and app design for the jet-ski and snowmobile rental company, Northern X-scape. I designed the logo and visual identity for the brand. On top of this, I did research on their competition, analyzed their key demographics, and designed a user flow, wireframes, and an app prototype.
Northern X-Scape Prototype Video
White Rabbit App
White Rabbit is a time management app designed for students to keep track of
their schedules, assignments, and daily routines. Never be "late for an important date" again with White Rabbit.
Try out the app prototype here: White Rabbit Prototype
